Hello 香港

 找回密码
 立即注册
搜索
热搜: 活动 交友 discuz
查看: 11385|回复: 11

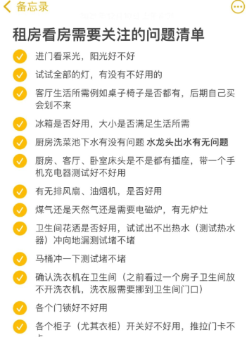
租房攻略/租房问题清单 最后一项没人想的到

    [复制链接]
发表于 2022-3-17 09:35:23 来自手机 | 显示全部楼层 |阅读模式

满足一项勾选一项

最后没满足的自己可以接受 就可以选择啦

都是一些基本条件

保存一下不然看房一着急就忘了(我就是)

 

没有勾选到的都要拍照记录下来

都是你讲价的筹码

就比如我们去买衣服发现有线头

跟老板说这个都开线了

给我便宜点

不用我多说 你懂的

 

 

祝大家租房顺利

 
 

 

回复

使用道具 举报

发表于 2022-3-17 09:36:44 | 显示全部楼层
还有一个 看一下热水器他每一次用量是多少? 刚租的房子 结果洗澡洗到一半就没热水了,冻死我了。 来注意这个我至少开了一个小时。我洗澡的时候我才去关的,冻死我了。
回复

使用道具 举报

发表于 2022-3-17 09:38:05 | 显示全部楼层
还有!!下水管道的那个水管位置!!千万不能在室内,不然能被楼上熏死!!!(别问我为啥知道,问就是之前踩雷了,感觉楼上24小时都在拉屎一样
回复

使用道具 举报

 楼主| 发表于 2022-3-17 09:38:27 | 显示全部楼层
给我上去!!!听起来味道就很大!!
回复

使用道具 举报

发表于 2022-3-17 09:38:44 | 显示全部楼层
一定要看马桶,冲水跟水流,别等着退房之后房东跟中介讹你让你修,千万别嫌麻烦,坏的就让他们修,要不然以后都是你的问题,在外面有时候善意真的没用
回复

使用道具 举报

发表于 2022-3-17 09:40:36 | 显示全部楼层
千万要了解一下周围的邻居,别以为你和他们没有交集,你永远想不到你的邻居有什么堪称神奇的生活习惯会影响到你,什么半夜开着大门请人吃饭,唱歌,虽然一个月可能也就一次,但是遇到一次就会让你发疯,房子的隔音从来没有考虑过打开门之后的隔音效果。还有喝醉了砸东西,砸在墙上的桌椅板凳,能让你从床上跳起来
回复

使用道具 举报

发表于 2022-3-17 09:40:55 | 显示全部楼层
我靠你让我想起了我上一个房子的邻居,半夜情侣吵架,然后哐的一声紧接着哗啦,我早晨起来一看,窗子干碎了,玻璃都掉楼下去了
回复

使用道具 举报

发表于 2022-3-17 09:41:17 | 显示全部楼层
奇葩人,白天没动静,晚上各种吵,半夜三点叫外卖,吃火锅,聚会,一点多洗澡还用洗衣机,,我脑仁都要炸了,第一次住改套没想到邻居素养这么差,已经找房东说过好几回了,气死我了,对新搬的房子哪哪都还可以,就隔壁邻居踩雷了,年轻小情侣震惊开门震惊到家了
回复

使用道具 举报

发表于 2022-3-17 09:41:37 | 显示全部楼层
还有就是洗衣机出水口离插座老远了,洗衣服还要自己买排插,特别不方便。
回复

使用道具 举报

发表于 2022-3-17 09:42:06 | 显示全部楼层
对!我的洗衣机距离电源刚刚好,少两厘米都插不上,想再想想真是万幸
回复

使用道具 举报

您需要登录后才可以回帖 登录 | 立即注册

本版积分规则

Archiver|手机版|小黑屋|Hello 香港 ( 粤ICP备2020129818号 )|Sitemap

GMT+8, 2026-2-11 08:39 , Processed in 0.014193 second(s), 10 queries , MemCache On.

Powered by Discuz! X3.4

© 2026 红盛集团(深圳)有限公司

快速回复 返回顶部 返回列表