颱风“苏拉”减弱远离,三号强风信号在今日(2日)下午4时20分发出,取代八号东南烈风或暴风信号。8号风球“落波”仍要上班?2小时内必须复工?速睇劳工处《颱风及暴雨警告下的工作守则》安排。

根据劳工处《颱风及暴雨警告下工作守则》,如僱员在八号信号、黑色暴雨警告信号取消或“极端情况”结束后遇到实际困难,例如个别地区的道路或公共交通服务未能即时恢复,僱主应让他们可暂时毋须复工或安排在家工作;如须安排必要人员前往具潜在风险的环境工作,僱主必须确保工作危险因素已受到适当控制,提供适当安全措施和个人防护装备,例如安全帽连帽带、雨衣、防水安全靴等,以及把工作危险程度减至最低。
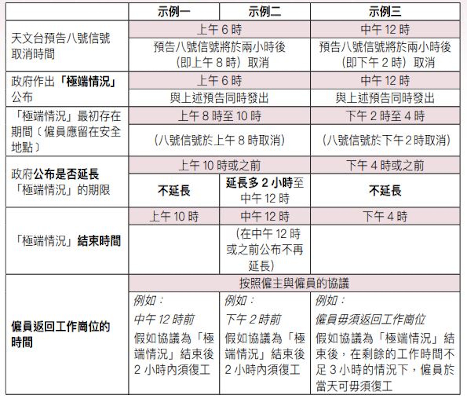
守则又建议,因应个别机构情况和业务性质而弹性处理,例如按僱员居住地点分批复工或调整值班安排,“如八号信号、黑色暴雨警告信号取消或‘极端情况’结束后的时间距离工作时间结束不足3小时,容许僱员毋须复工”;“容许返回工作岗位有困难的僱员在家工作,或有较宽裕的上班和复工时间”。
至于是否“落波”后2小时内要复工,根据守则,政府作出适用于全港“极端情况”公布,建议僱员在八号信号取消后的2小时应留在原来地方或安全地点,如“极端情况”在工作时间完结前结束,僱员应根据与僱主协定的复工安排上班或在家工作。
