Hello 香港

 找回密码
 立即注册
搜索
热搜: 活动 交友 discuz
查看: 14894|回复: 0

香港全城严打!违者罚2000!

[复制链接]
发表于 2024-3-18 15:23:46 来自手机 | 显示全部楼层 |阅读模式

 

本港致命交通意外有上升趋势,为提高巿民的道路安全意识,警方今日(18日)起于全港进行大型执法行动,打击违例驾驶和乱过马路。若市民胡乱过马路,一经定罪,可被罚款2000元。

 

警方上周曾预告,今日起会在全港严厉执法,包括打击驾驶者违法行为,包括不小心驾驶; 没有让斑马线上的行人先行; 超速驾驶; 驾驶时手持手提电话; 酒驾、药驾和毒驾; 及违反交通灯和标记等; 亦会严打行人不遵守交通灯号乱过马路,希望减低交通意外发生的机会。

 

针对行人的违例事项包括「不遵守交通灯号过马路」、「攀越或穿过任何路边栏杆或道路中央分隔带进入车路」、「过马路时疏忽地危害自身或他人安全」等。警方希望市民大众能够养成守法过马路,以保障珍贵生命的良好习惯。

 

根据警方数字,香港去年有1009宗致命及严重交通意外,当中最主要涉不专注驾驶,有322宗,按年增加超过20%,情况令人关注。致命交通意外共98宗,导致98人死亡,按年增约10%; 63%死者都是行人,其中39人是65岁以上的长者。而涉致命交通意外的车辆类型中,商用车輌占比最多,27%为货车,其次是的士及小巴。

 

警方呼吁行人遵守交通规则,善用「行人四宝」,包括行人过路灯、斑马线、行人隧道或天桥; 必须遵守交通灯号及规则,切勿在车与车之间横过马路或接近大型车辆盲点。驾驶者亦须加倍留意周遭交通情况及仔细察看盲点,确保车辆四周安全才开车,时刻保持专注、忍让和守法。根据《道路交通(交通管制)规例》规定,在交通灯控制的过路处,行人必须遵从交通灯指示,若无合理辩解违反规例者,可处罚款2000元。

 

所有食肆处所及室内公众地方

均为禁烟区  违者罚款1500元

 

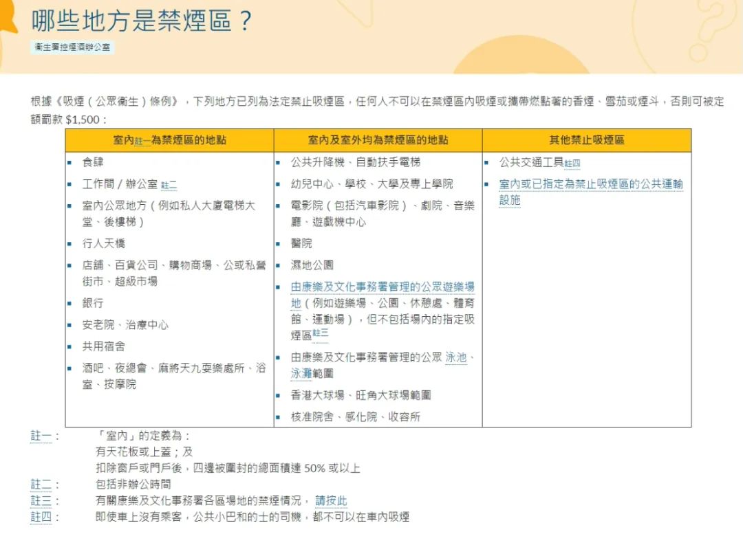
此外,香港对市民或游客在禁烟区或公共交通工具内吸烟亦会罚款1500元。根据《定额罚款(吸烟罪行) 条例》,任何市民如违例在禁烟区或公共交通工具内吸烟或携带燃着的香烟、雪茄或烟斗,将被定额罚款$1,500。根据条例规定,所有食肆处所,例如酒楼、餐厅或茶餐厅,不论有多少个室内的座位,食肆处所内的室内地方都是禁止吸烟区。条例亦规定以下处所及店铺为禁止吸烟区,包括电影院、剧院、音乐厅及游戏机中心等。

 

香港哪些地方是禁烟区?

 快来一图睇清↓↓↓

 

亦有读者表示,在香港,如果在附有烟灰缸的垃圾桶旁吸烟是被允许的。

 

 

 

回复

使用道具 举报

您需要登录后才可以回帖 登录 | 立即注册

本版积分规则

Archiver|手机版|小黑屋|Hello 香港 ( 粤ICP备2020129818号 )|Sitemap

GMT+8, 2026-2-13 00:49 , Processed in 0.015905 second(s), 10 queries , MemCache On.

Powered by Discuz! X3.4

© 2026 红盛集团(深圳)有限公司

快速回复 返回顶部 返回列表