Hello 香港

 找回密码
 立即注册
搜索
热搜: 活动 交友 discuz
查看: 16810|回复: 3

红雨警告仍生效,政府开放9临时庇护中心(附地址)

    [复制链接]
发表于 2024-5-5 15:23:47 来自手机 | 显示全部楼层 |阅读模式
 
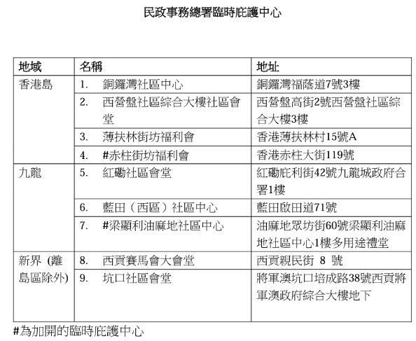
天文台昨日(4日)发布红色暴雨警告信号及雷暴警告,现仍生效,民政事务总署已开放9个临时庇护中心。
 
香港岛开放4个庇护中心,分别为铜锣湾社区中心、西营盘社区综合大楼社区会堂、薄扶林街坊福利会及赤柱街坊福利会;九龙开放3个庇护中心,分别为红磡社区会堂、蓝田(西区)社区中心及梁显利油麻地社区中心;新界开放2个庇护中心,分别为西贡赛马会大会堂及坑口社区会堂。

 

回复

使用道具 举报

发表于 2024-5-5 15:27:45 | 显示全部楼层
我现在终于知道了政府开放了哪些临时庇护中心以及他们的具体地址。
回复

使用道具 举报

发表于 2024-5-5 15:28:16 | 显示全部楼层
我也很关心香港现在的天气情况是否还有红色暴雨警告信号及雷暴警报在生效中……
回复

使用道具 举报

发表于 2024-5-5 15:28:28 | 显示全部楼层



回复

使用道具 举报

您需要登录后才可以回帖 登录 | 立即注册

本版积分规则

Archiver|手机版|小黑屋|Hello 香港 ( 粤ICP备2020129818号 )|Sitemap

GMT+8, 2026-4-7 17:40 , Processed in 0.013030 second(s), 10 queries , MemCache On.

Powered by Discuz! X3.4

© 2026 红盛集团(深圳)有限公司

快速回复 返回顶部 返回列表